TÍTULO
DEL PROYECTO DE GRADO:
|
ELECTROCARDIOGRAFÍA POR RADIOTELEMETRÍA
|
UBICACIÓN:
|
Laboratorio de electrónica 3-4
|
DESCRIPCIÓN:
|
Tradicionalmente se ha monitoreado el corazón de pacientes críticamente
enfermos mediante sistemas que requieren de un contacto físico, directo y
permanente, con un sistema de dispositivos que le impiden realizar algunas
acciones cotidianas como caminar, ir al baño y llevar a cabo actividades de
rehabilitación física. Esto genera dificultades en el proceso de evaluación y
recuperación del paciente.
Este proyecto se originó en la
identificación de carencias de tecnología en el ámbito nacional y local para
el campo de la radio telemetría y de la medición de biopotenciales aplicados
a la medicina, ya que siempre se ha dependido de tecnología foránea.
La telemetría vía radiofrecuencia
ofrece un medio para sustituir los sistemas de monitoreo cableado, eliminando
así la dependencia paciente–equipo, de tal manera que éste pueda realizar sus
actividades cotidianas de manera normal. Permite también un enlace entre el
paciente y un equipo procesador de señal, proporcionando una buena opción de
aislar el paciente del equipo de registro y las líneas de potencia.
Con esta opción tecnológica se elimina la capacitancia parásita entre los electrodos del circuito conectado al monitor y al paciente y el resto del sistema de instrumentación. El paciente se halla aislado de sistemas de alta potencia y su único riesgo, que es mínimo, es el radiotransmisor operado por baterías. La radiotelemetría ofrece la posibilidad de tener una unidad potencial de cuidados coronarios en cualquier cama de hospital, previene los peligros de las fugas a tierra y es una alternativa cuando las interferencias de AC no se pueden vencer; la radiotelemetría es también útil cuando se debe monitorizar el paciente desde más de un sitio a la vez o cuando se trata de un paciente hiperactivo. |
OBJETIVO:
|
Diseñar e implementar un sistema que capte una señal eléctrica cardíaca, la
transmita usando radiofrecuencia y sea visualizada en un monitor de signos
vitales.
|
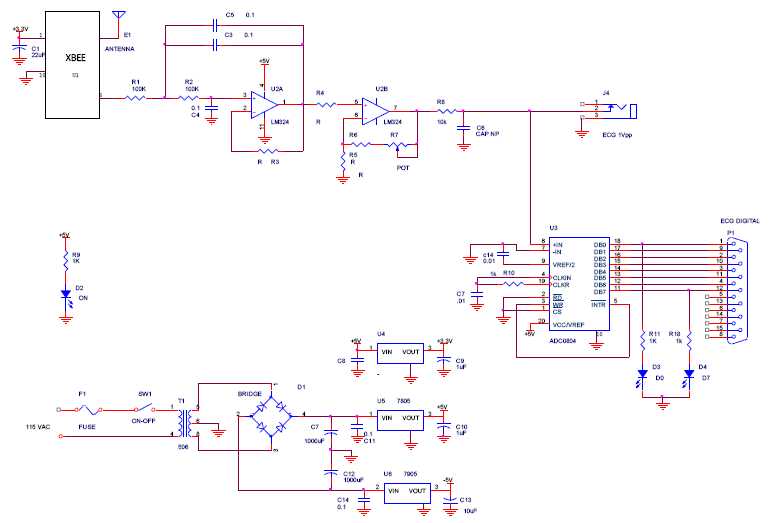
PLANOS:
|
|
|
|
AUTORES:
|
|
Alvaro de Jesús Betancur Restrepo
Luis Alfonso Vásquez Pulgarín
|





No hay comentarios:
Publicar un comentario